在线咨询
|
职工诉求
|
加入收藏
网站首页
学校概况
学校简介
领导分工
机构设置
专业设置
校园风光
名师风采
学校荣誉
新闻资讯
公示公告
校园新闻
图片新闻
教学实训
晒课表
校园文化
招生就业
招生资讯
实习就业
招生简章
成人及网络教育
党建工作
教学成果
搜索
新余技师学院
晒课表
联系我们
电话:0790-6344241
邮箱:xyzjzxxzxx@126.com
地址:江西省新余市城北北湖西路469号
关注我们
教学实训
当前位置:
主页
>
教学实训
>
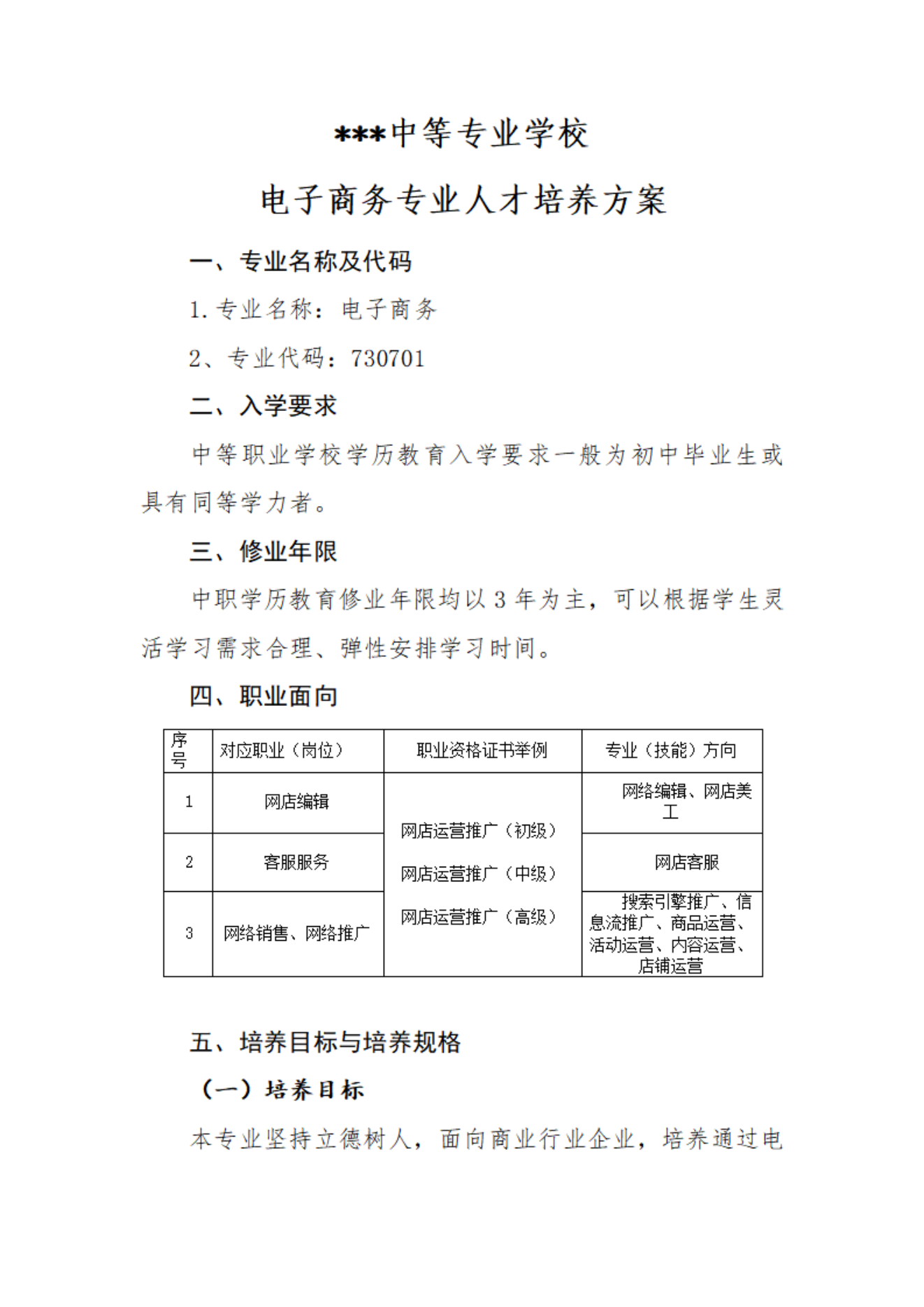
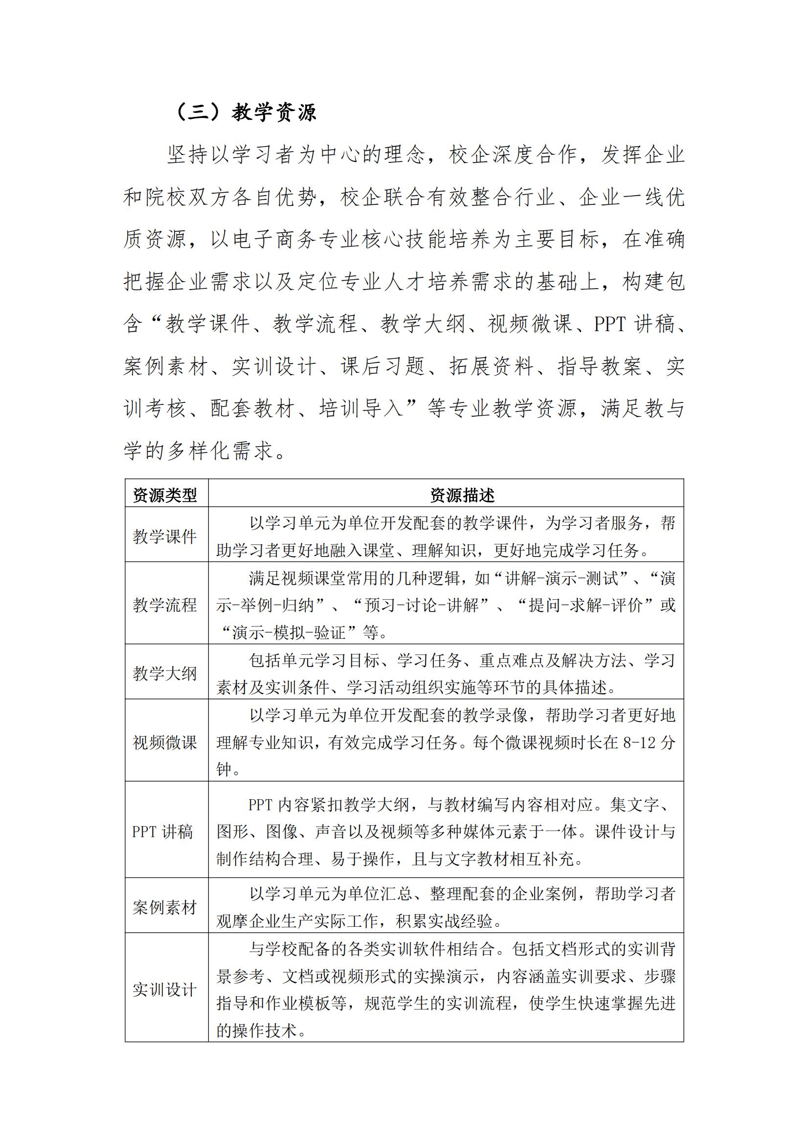
新余市中等专业学校电子商务专业人才培养方案
时间:2023-06-10 来源:未知 作者:教务处 点击: 次
相关文章
2023-06-10
◇ 新余市中等专业学校电子商务专业人才培养方案
2023-05-29
◇ 新余市中等专业学校数控技术应用专业人才培养方案
2023-05-29
◇ 汽车运用与维修专业人才培养方案
2023-05-29
◇ 汽车运用与维修专业(联合培养)人才培养方案
2023-05-29
◇ 工业机器人技术应用专业人才培养方案
2022-01-21
◇ 心之所向,行则将至
2022-01-15
◇ 市职教中心举办教师职业能力比赛
2022-01-10
◇ 市职教中心召开期末考试考务会
2022-01-08
◇ 智慧培训促发展 信息技术再提升
2021-12-29
◇ 新余市职业教育中心(新余技师学院)举行校园英语写作比赛
2021-12-28
◇ 趣味语文 人文魅力—— 新余市职业教育中心语文基础知识竞赛活动报道
2021-12-22
◇ 骨干引领,优师示范
2021-12-10
◇ 展职教风采,促教师成长
2021-12-02
◇ 我校召开第二届江西省技工院校教师职业能力大赛 校级选拔赛动员会
2021-11-16
◇ “担当作为、压实责任”——教学工作专题调度会顺利召开
2021-10-29
◇ 市职教中心第三十三届校运会胜利闭幕
地址:江西省新余市城北北湖西路469号 | 电话:0790-6344241 | 备案号:
赣ICP备12001096号
|
赣公网安备 36050202000504号
| 版权所有·侵权必究